İçeriğe geç
KAHRAMANMARAŞ SÜTÇÜ İMAM ÜNİVERSİTESİ
Genel Sekreterlik
Genel Sekreterlik
Yönetim ve Personel
Vizyon - Misyon
Organizasyon Şeması
İş Akışı
İç Kontrol
Yönergeler
EBYS
Raporlar
İletişim
Hızlı Erişim
Strateji ve Kalite Koordinatörlüğü
Öğrenci Bilgi sistemi
Öğrenci E-posta
Kütüphane
Öğrenme Yönetim Sistemi(UZEM)
Personel Bilgi Sistemi
Ek Ders
EBYS
Personel E-posta
VERSİS
Akademik Başvuru Sistemi
Akademik Teşvik Başvuru Sistemi
Bilgi İşlem Daire Başkanlığı
Lisanslı Yazılımlar
Teknik Destek Talebi
Yemekhane kart yükleme
Spor Tesisleri Online Üyelik
Kampüs Haritası
Telefon Rehberi
Eduroam
Radyo KSÜ
Oto Ekspertiz
KSÜ Sağlık Uygulama ve Araştırma Hastanesi
Hızlı Menü
Hızlı Erişim Menüsü
Strateji ve Kalite Koordinatörlüğü
Öğrenci Bilgi sistemi
Öğrenci E-posta
Kütüphane
Öğrenme Yönetim Sistemi(UZEM)
Personel Bilgi Sistemi
Ek Ders
EBYS
Personel E-posta
VERSİS
Akademik Başvuru Sistemi
Akademik Teşvik Başvuru Sistemi
Bilgi İşlem Daire Başkanlığı
Lisanslı Yazılımlar
Teknik Destek Talebi
Yemekhane kart yükleme
Spor Tesisleri Online Üyelik
Kampüs Haritası
Telefon Rehberi
Eduroam
Radyo KSÜ
Oto Ekspertiz
KSÜ Sağlık Uygulama ve Araştırma Hastanesi
İş Akışları
Anasayfa
Tab Metin
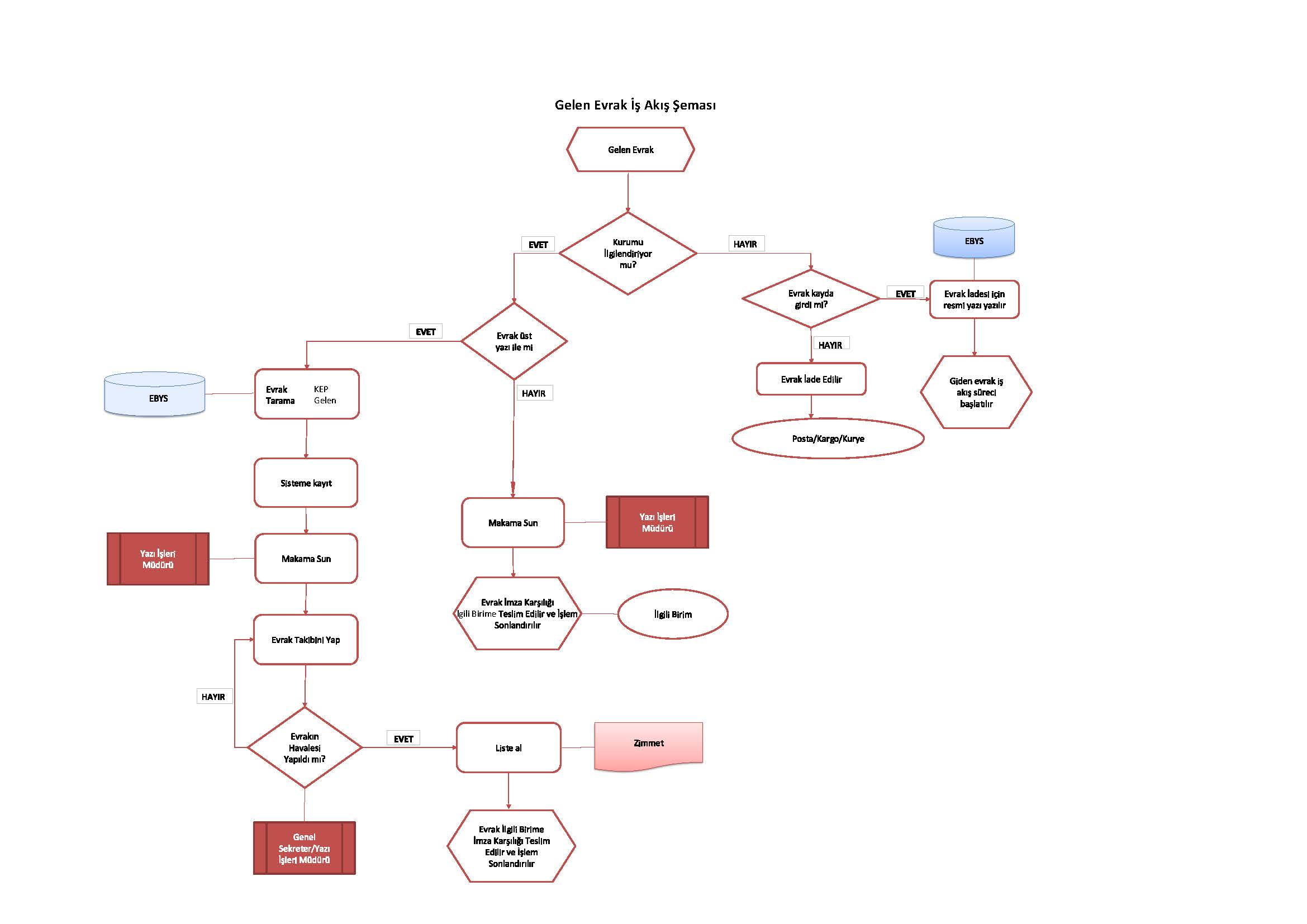
Evrak Kayıt İşlemleri
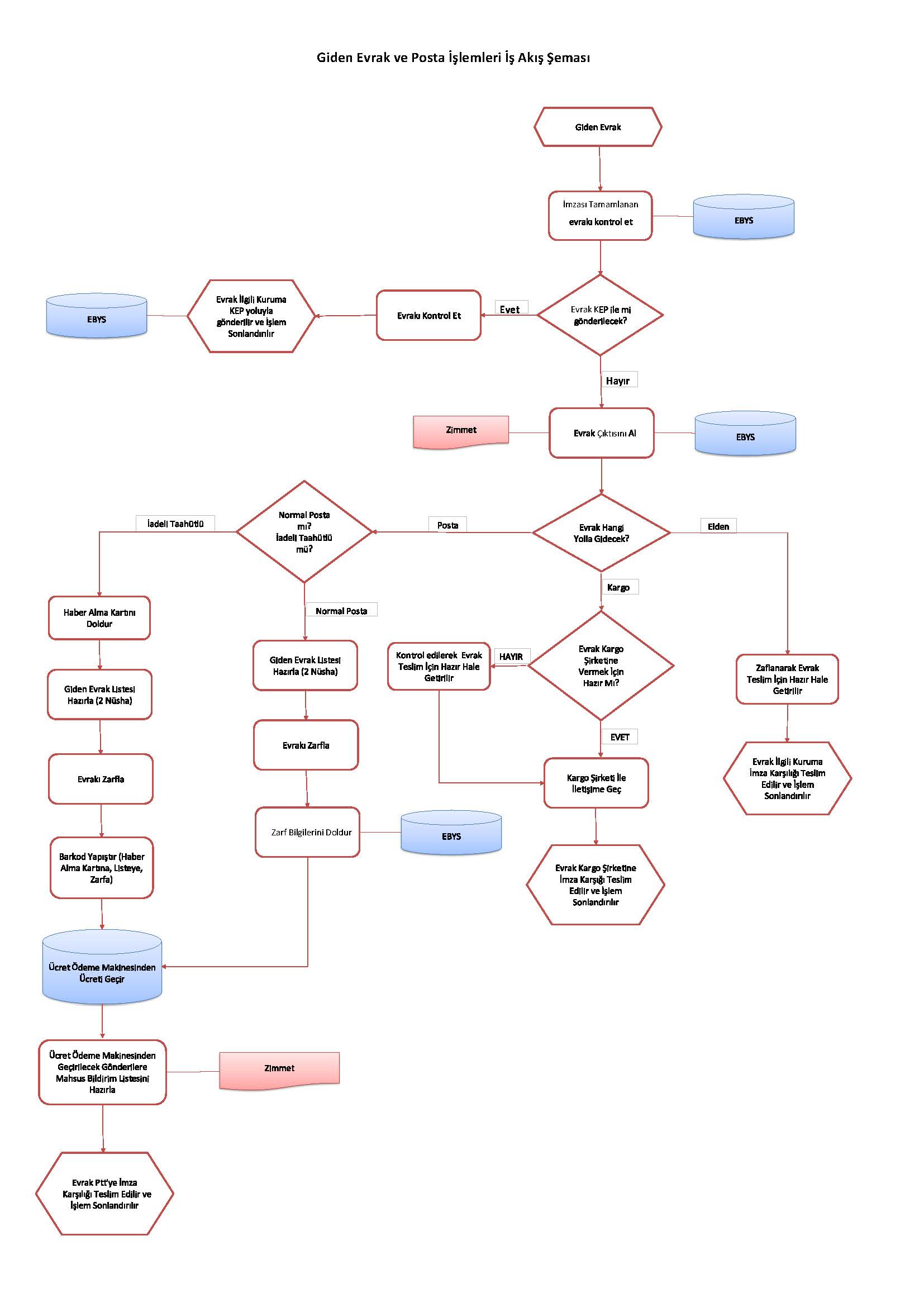
Giden Evrak ve Posta İşlemleri
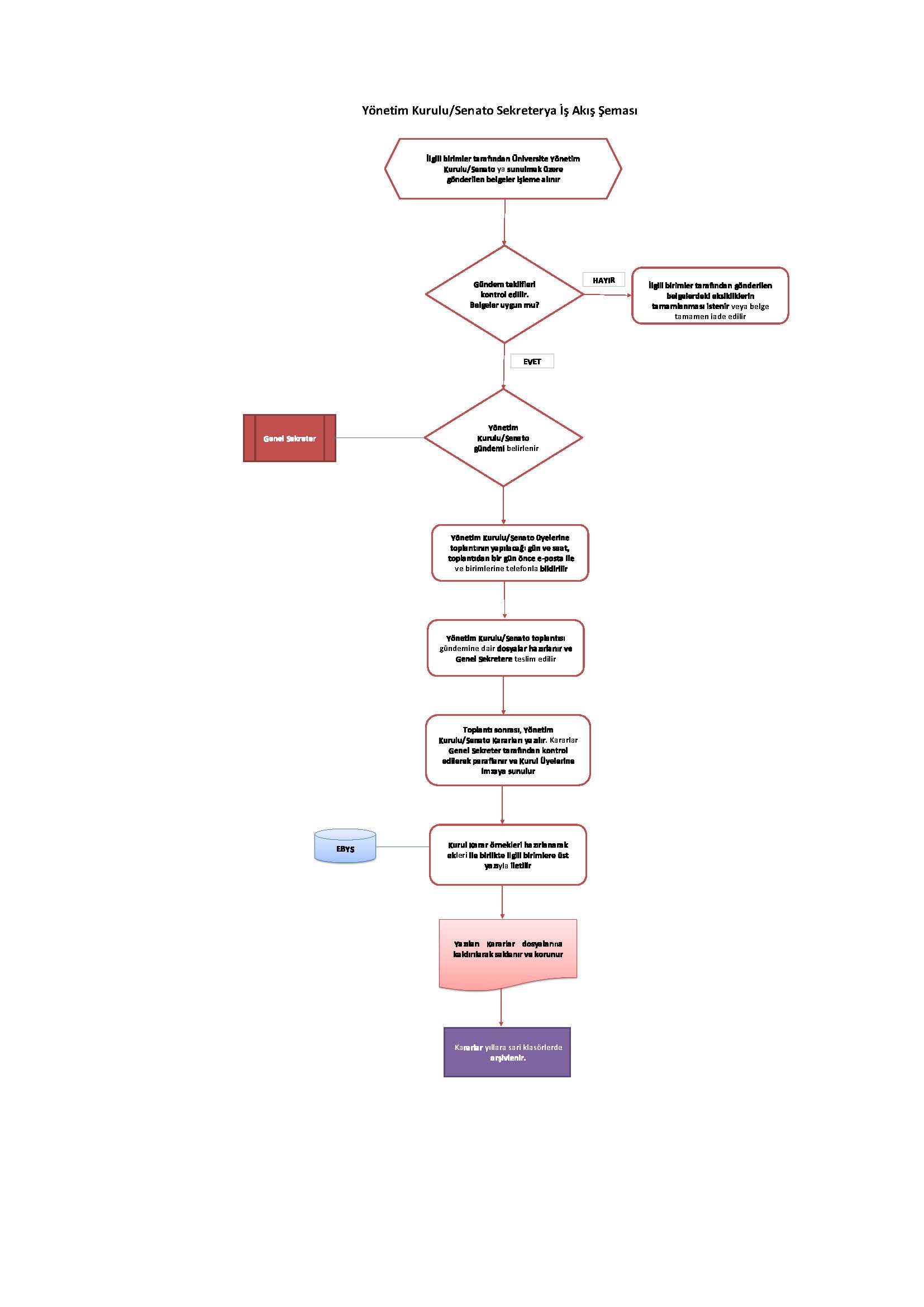
Üniversite Yönetim Kurulu/Senato Sekreterya İşlemleri
Popup
Bir daha gösterme
ipt>